엘리먼트14 4월
Physical AI HBM Smart Factory SDV AIoT Power Semicon 특수 가스 정정·반론보도 모음 e4ds plus
NI 플랫폼 기반의 Automotive 및 Off-Highway 제어기 검증을 위한 실전 HIL 구축 전략..
2026-04-07 10:30~12:00
김남규 과장, 허관회 책임 / NI
실제 차량이나 산업용 장비를 매번 준비하지 않고도, 제어기가 제대로 동작하는지 미리 시험해볼 수 있다면 어떨까요? 차량 제어 소프트웨어를 수정할 때마다 실제 차를 다시 세팅하고, 같은 조건을 반복해서 만들고, 카메라 입력이나 통신 신호, 고장 상황까지 하나씩 확인하는 일은 많은 시간과 비용이 듭니다. 승용차는 물론, 지게차나 굴착기 같은 산업용 차..

마우저, TI의 하프 브리지 MOSFET·GaN FET 드라이버 'LMG1210' 공급한다

기사입력2019.08.20 17:43

| 마우저, TI LMG1210 드라이버 공급
| 200V 증가 모드 GaN FET과 함께 작동
| 10ns 초저전파 지연 시간 제공


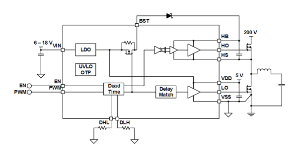
마우저 일렉트로닉스가 텍사스 인스트루먼트(TI)의 LMG1210 200V 하프 브리지 MOSFET 및 GaN FET 드라이버를 공급한다고 20일 밝혔다.
▲TI LMG1210 드라이버

TI가 생산하는 GaN(질화갈륨) 전력 포트폴리오에 속하는 LMG1210은 기존 실리콘 기반의 소자들보다 높은 효율, 전력 밀도 향상, 전체 시스템 크기 축소 등 장점을 갖췄으며, 속도가 필수인 전력 변환 애플리케이션에 맞게 최적화되어 생산된다.

LMG1210은 50MHz 하프 브리지 드라이버로, 최대 200V 증가 모드 GaN FET과 함께 작동하도록 설계되었다.

최대 성능과 고효율 작동에 맞게 개발되어 10ns 초저전파 지연 시간을 제공하므로 기존 실리콘 하프 브리지 드라이버보다 빠르게 작동한다.

또한 1pF의 낮은 스위치 노드 정전용량과 함께 사용자가 조정할 수 있는 불감 시간 제어 기능을 갖췄다. 따라서 시스템을 설계할 때 불감 시간을 최적화할 수 있다.
▲TI LMG1210 드라이버 블록 다이어그램

LMG1210은 하이 사이드-로우 사이드 지연 정합 시간 3.4ns, 최소 펄스 폭 4ns, 내부 LDO 장치를 갖춰 공급 전압에 관계없이 5V 게이트 드라이브 전압을 제공한다.

또 공통 모드 과도응답 내성(Common Mode Transient Immunity; CMTI)이 300V/ns 이상으로 높은 시스템 잡음 내성을 실현한다.

LMG1210는 고속 DC/DC 변환기, 모터 제어, 클래스-D 오디오 증폭기, 클래스-E 무선 충전, RF 엔벨로프 추적, 기타 전력 변환 애플리케이션 등 다양한 분야에 사용할 수 있다.
이수민 기자
기사 전체보기